Você já se perguntou sobre as hash tables como funcionam e como elas aceleram tudo, desde buscas em um banco de dados até o preenchimento de um formulário? Muitas vezes, a lentidão em aplicações que você usa vem de estruturas de dados ineficientes. Descobrir o segredo das hash tables pode ser a chave para entender como a tecnologia moderna opera com tamanha agilidade. Neste artigo, vamos desmistificar essa poderosa ferramenta.
“A Hash Table (tabela de dispersão) associa chaves a valores de forma extremamente rápida, calculando a posição na memória em vez de percorrer listas.”
Como as Hash Tables Como Funcionam para Alcançar Velocidade Espantosa?
Pense em uma hash table como um dicionário super otimizado. Ela não guarda informações de qualquer jeito; cada dado tem um lugar exato.
O mágica começa com a chave que você fornece. Ela passa por um processo inteligente, a Função Hash.
Essa função transforma sua chave em um número, que é o índice onde o valor correspondente será guardado.
Assim, para encontrar algo, a hash table calcula o índice e vai direto ao ponto. Sem percorrer listas longas, sem perda de tempo.

O que são Hash Tables e como elas funcionam na prática
\n
Hash Tables, ou Tabelas de Dispersão, são estruturas de dados fundamentais para otimizar a busca e o armazenamento de informações. Pense nelas como um dicionário super rápido, onde você associa uma palavra (chave) a sua definição (valor).
\n
| Característica | Descrição | Impacto |
|---|---|---|
| Associação Chave-Valor | Mapeia um identificador único (chave) a um dado específico (valor). | Acesso direto e rápido aos dados. |
| Função Hash | Transforma a chave em um índice numérico para o armazenamento. | Determina a eficiência e a distribuição dos dados. |
| Índice de Armazenamento | Localização calculada onde o valor é guardado ou buscado. | Permite a localização quase instantânea. |
| Tratamento de Colisões | Mecanismos para lidar com chaves que geram o mesmo índice. | Essencial para manter a integridade e a performance. |
| Complexidade Temporal (Ideal) | O(1) para busca, inserção e remoção. | Velocidade excepcional em cenários sem colisões excessivas. |
\n\n

Vantagens, Desvantagens e Impacto Real
\n
- \n
- Vantagem Principal: Velocidade. Em condições ideais, o acesso aos dados é quase instantâneo (tempo constante, O(1)). Isso é crucial para aplicações que lidam com grandes volumes de informação e exigem respostas rápidas.
- Desvantagem: Colisões. Quando chaves diferentes resultam no mesmo índice, ocorrem colisões. Isso pode degradar a performance, tornando as operações mais lentas, aproximando-se de O(n) em casos extremos.
- Impacto: Base Tecnológica. São a espinha dorsal de muitas estruturas de dados em linguagens de programação modernas. Dicionários em Python, HashMaps em Java e Objetos em JavaScript utilizam Hash Tables internamente.
- Complexidade de Implementação. Embora o conceito seja direto, implementar uma Hash Table eficiente, especialmente o tratamento de colisões, exige cuidado técnico para garantir a performance.
- Uso de Memória. Podem consumir mais memória do que estruturas mais simples, dependendo do fator de carga (quão cheia a tabela está) e do método de resolução de colisões.
\n
\n
\n
\n
\n
\n\n

Como funciona o processo de Hash Table
\n
O processo envolve transformar uma chave em um índice para acesso direto aos dados.
\n
- \n
- Composição/Material: Array (vetor) principal para armazenamento e uma função hash.
- Indicação de Uso: Armazenamento e recuperação rápida de dados onde a ordem não é prioritária.
- Diferencial: Acesso direto ao dado através de um cálculo, eliminando a necessidade de percorrer listas ou árvores.
\n
\n
\n
\n\n

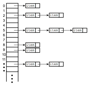
O problema das Colisões
\n
Colisões ocorrem quando duas chaves distintas são mapeadas para o mesmo local na tabela.
\n
- \n
- Composição/Material: Resultado da função hash gerando o mesmo índice para chaves diferentes.
- Indicação de Uso: Um cenário inevitável em qualquer Hash Table com mais dados do que posições únicas.
- Diferencial: Identificar e gerenciar colisões é a chave para a robustez e performance da estrutura.
\n
\n
\n
\n\n

Métodos de Resolução de Colisões
\n
Técnicas para lidar com o conflito de chaves no mesmo índice.
\n
- \n
- Composição/Material: Encadeamento (Chaining) – cada índice aponta para uma lista de valores; Endereçamento Aberto (Open Addressing) – busca por um slot vazio próximo.
- Indicação de Uso: Essencial para garantir que todos os dados sejam armazenados e recuperáveis, mesmo com colisões.
- Diferencial: A escolha do método impacta diretamente a complexidade e a performance em cenários de alta carga.
\n
\n
\n
\n\n

Por que usar Hash Tables?
\n
A principal razão é a eficiência no acesso e manipulação de dados em larga escala.
\n
- \n
- Composição/Material: Estrutura de dados otimizada para operações de busca, inserção e deleção.
- Indicação de Uso: Qualquer aplicação que necessite de um mapeamento rápido entre identificadores e informações.
- Diferencial: Supera outras estruturas em velocidade para operações de consulta direta, quando bem implementada.
\n
\n
\n
\n\n

Benefícios da Velocidade em Hash Tables
\n
O tempo de operação constante (O(1)) é o grande atrativo técnico.
\n
- \n
- Composição/Material: Acesso direto ao elemento desejado sem percorrer múltiplos itens.
- Indicação de Uso: Sistemas de cache, bancos de dados, compiladores, e qualquer cenário com alta demanda de consultas.
- Diferencial: Escalabilidade garantida, pois a performance não se degrada significativamente com o aumento do volume de dados (em condições ideais).
\n
\n
\n
\n\n

Exemplos Práticos de Uso de Hash Tables
\n
Aplicações comuns que se beneficiam da eficiência das Hash Tables.
\n
- \n
- Composição/Material: Implementação de caches de memória, índices de bancos de dados para buscas rápidas, validação de senhas (armazenamento de hashes).
- Indicação de Uso: Situações onde a velocidade de recuperação de um item específico é crítica.
- Diferencial: Permite que sistemas complexos respondam em milissegundos ou menos.
\n
\n
\n
\n\n

Aplicações de Hash Tables em Linguagens de Programação
\n
Como as Hash Tables são integradas e utilizadas no dia a dia do desenvolvimento.
\n
- \n
- Composição/Material: Objetos em JavaScript, Dicionários em Python, HashMaps e HashTables em Java.
- Indicação de Uso: Estruturas de dados padrão para manipulação de coleções de pares chave-valor.
- Diferencial: Abstraem a complexidade da implementação, permitindo que desenvolvedores foquem na lógica da aplicação.
\n
\n
\n
\n\n

Preço Médio e Vale a Pena?
\n
O custo de usar Hash Tables não é medido em dinheiro, mas em recursos computacionais e complexidade de implementação.
\n
- \n
- Custo de Implementação: O desenvolvimento de uma Hash Table eficiente exige conhecimento técnico. A complexidade reside em escolher a função hash ideal e um bom método de resolução de colisões.
- Custo de Memória: Geralmente, Hash Tables podem ser mais “gastadoras” de memória do que estruturas mais simples, especialmente com fatores de carga baixos ou métodos de endereçamento aberto que deixam “espaços vazios”.
- Custo de Performance: Em cenários ideais, o custo é baixíssimo (O(1)). No entanto, em casos de muitas colisões, a performance pode cair drasticamente, tornando-as menos eficientes que outras estruturas.
- Vale a Pena? Absolutamente. Para a vasta maioria das aplicações que necessitam de acesso rápido a dados associados por chaves, as Hash Tables (ou suas implementações em linguagens de programação) são a escolha padrão e mais eficiente. A otimização que elas proporcionam em tempo de execução compensa o esforço de implementação e o uso de memória.
\n
\n
\n
\n
Dicas Extras
- Entenda a Função Hash: A qualidade da sua função hash é crucial. Uma boa função distribui as chaves uniformemente, minimizando colisões. Pense nela como o “mapa” que guia seus dados.
- Escolha a Estratégia de Resolução de Colisões: Para encadeamento (chaining), listas ligadas são comuns. Para endereçamento aberto, técnicas como busca linear ou quádrupla podem ser usadas. A escolha afeta o desempenho em cenários de alta carga.
- Atenção ao Redimensionamento (Resizing): Quando a tabela fica muito cheia, o desempenho cai. Redimensionar a tabela (aumentar o tamanho e re-hashear todos os elementos) é necessário, mas pode ser custoso. Planeje isso.
- Use para Dados Chave-Valor: Hash tables são ideais para mapeamentos diretos, como dicionários, caches, ou índices de banco de dados. Se você precisa de acesso rápido por um identificador único, elas são uma ótima pedida.
- Considere a Segurança: Em sistemas expostos à internet, funções hash fracas podem ser alvo de ataques de negação de serviço (DoS) ao forçar colisões massivas. Use funções robustas.
Dúvidas Frequentes
O que é uma tabela de dispersão e como funciona?
Uma tabela de dispersão, ou hash table, é uma estrutura de dados que armazena pares chave-valor. Ela usa uma função hash para calcular um índice a partir da chave, permitindo acesso, inserção e remoção de dados em tempo médio constante, ideal para buscas rápidas.
Quais são as principais vantagens de usar hash tables?
A grande vantagem da hash table é a sua velocidade. Em condições ideais, ela oferece tempo constante (O(1)) para operações de busca, inserção e remoção. Isso a torna extremamente eficiente para aplicações que exigem acesso rápido a dados, como em caches ou bancos de dados.
O que acontece quando chaves diferentes geram o mesmo índice?
Isso é chamado de colisão de hash. Para resolver, usamos técnicas como o encadeamento (chaining), onde múltiplos valores são armazenados em uma lista no mesmo índice, ou o endereçamento aberto, onde procuramos outro slot livre na tabela. A resolução de colisões em hash table é fundamental para manter o desempenho.
Conclusão
As hash tables são, sem dúvida, uma das estruturas de dados mais poderosas e eficientes que você pode dominar. Elas são a espinha dorsal de muitas funcionalidades que usamos diariamente em softwares. Compreender como funciona uma hash table e suas nuances, como a resolução de colisões, abre portas para otimizar suas aplicações e resolver problemas complexos com agilidade. Explore mais sobre a implementação de hash table e como entender a complexidade O(1) pode transformar sua forma de pensar sobre desempenho.

