O universo da tecnologia avança a passos largos, e o termo “algoritmo 40 horas” já ecoa em 2026 como um marco para quem busca aprimoramento. Muita gente se pergunta como essa carga horária pode realmente impactar a produtividade e o aprendizado, especialmente no cenário atual. Pois é, a dificuldade em conciliar estudo e vida pessoal é real. Neste artigo, eu vou te mostrar como essa estrutura de curso se tornou uma ferramenta poderosa para desenvolver suas habilidades, de forma prática e eficiente, sem que você perca o seu ritmo.
Desvendando o Algoritmo 40 Horas: O Caminho para a Produtividade em 2026
A sua jornada de aprendizado com um curso de algoritmo de 40 horas é pensada para otimizar seu tempo. Você vai mergulhar nos fundamentos da lógica de programação de maneira direta.
Essa carga horária permite cobrir o essencial sem se tornar exaustivo. Você terá tempo para assimilar os conceitos e praticar.
Com foco em ferramentas como Visualg e Scratch, o curso te prepara para resolver problemas reais. A estrutura é desenhada para que você construa uma base sólida.
“O principal ‘algoritmo 40 horas’ refere-se ao Curso de Algoritmos gratuito do Curso em Vídeo, ministrado por Gustavo Guanabara, com certificado válido e focado em lógica de programação usando Visualg e Scratch.”

Algoritmo 40 Horas: O Que Muda em 2026 Para Sua Produtividade?
No universo da tecnologia e do aprendizado contínuo, a busca por conhecimento prático e certificado é incessante. Em 2026, o curso de algoritmo com carga horária de 40 horas consolida sua posição como um pilar para quem deseja ingressar no mundo da programação ou aprimorar suas habilidades lógicas. Este formato, muitas vezes gratuito, oferece uma introdução sólida aos conceitos fundamentais que regem o funcionamento de softwares e sistemas. Ele serve como um passaporte para entender como as instruções são sequenciadas para resolver problemas, uma habilidade essencial em diversas áreas, não apenas na computação.
O valor de um curso de algoritmo de 40 horas vai além da simples aquisição de conhecimento técnico. Ele representa um compromisso de aprendizado, uma jornada estruturada que, ao ser concluída, confere um certificado. Esse documento é frequentemente requisitado para validação acadêmica, como atividades complementares em universidades, ou como um diferencial em processos seletivos. Portanto, o que muda em 2026 é a reafirmação da relevância dessa certificação como um selo de dedicação e aptidão inicial.
Vamos combinar, a tecnologia avança a passos largos, e ter uma base sólida em algoritmos é como aprender o alfabeto antes de escrever um livro. Os cursos de 40 horas são desenhados para serem acessíveis, muitas vezes sem custo, democratizando o acesso a uma educação de qualidade que abre portas para carreiras promissoras. Eles são o primeiro degrau para quem sonha em desenvolver aplicativos, sistemas web ou até mesmo em trabalhar com análise de dados.
| Característica | Descrição |
|---|---|
| Carga Horária | 40 horas de conteúdo e atividades |
| Foco Principal | Lógica de Programação, fundamentos de algoritmos |
| Ferramentas Comuns | Visualg, Scratch, pseudocódigo |
| Público-Alvo | Iniciantes em programação, estudantes universitários, profissionais buscando atualização |
| Certificação | Geralmente oferecida, com validade legal (Lei nº 9.394/96) |
| Custo | Frequentemente gratuito, com opções pagas para aprofundamento ou certificados adicionais |
| Utilidade | Atividades complementares, base para linguagens de programação, desenvolvimento de raciocínio lógico |

O que é o Curso de Algoritmos 40 Horas do Curso em Vídeo?
O Curso de Algoritmos 40 horas do Curso em Vídeo é uma referência para quem está começando. Ele se destaca por ser totalmente gratuito e por focar em ferramentas didáticas como o Visualg e o Scratch. O Visualg é um programa que permite a criação e teste de algoritmos em pseudocódigo, facilitando a compreensão da lógica sem a complexidade da sintaxe de linguagens de programação reais. Já o Scratch é uma plataforma visual onde os alunos aprendem a programar arrastando e soltando blocos, tornando o aprendizado mais lúdico e intuitivo. Essa abordagem é ideal para construir uma base sólida.
A metodologia do Curso em Vídeo é conhecida por sua clareza e didática. O curso de 40 horas é estruturado para guiar o aluno passo a passo, desde os conceitos mais básicos de um algoritmo – como sequência, decisão e repetição – até a resolução de problemas mais elaborados. A carga horária é pensada para permitir uma imersão suficiente no conteúdo, sem se tornar excessivamente longa para iniciantes. Ao final, o aprendizado é consolidado, preparando o estudante para os próximos passos na área de tecnologia.

Conteúdo Programático: Lógica de Programação com Visualg e Scratch
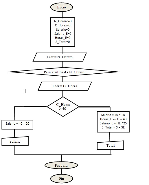
Um curso de algoritmo de 40 horas geralmente abrange os pilares da lógica de programação. Você vai aprender sobre a importância da definição de variáveis, tipos de dados (inteiro, real, caractere, booleano) e as operações básicas que podem ser realizadas com eles. A estrutura de controle de fluxo é outro ponto crucial: como o programa toma decisões (comandos condicionais como SE-ENTÃO-SENÃO) e como ele repete ações (comandos de repetição como ENQUANTO, PARA, FAÇA-ENQUANTO). Essas são as ferramentas fundamentais para construir qualquer programa, por mais complexo que seja.
O uso de ferramentas como Visualg e Scratch neste tipo de curso é estratégico. O Visualg, por exemplo, simplifica a escrita de algoritmos em português estruturado, permitindo que você se concentre na lógica em si, sem se preocupar com a sintaxe rigorosa de linguagens como C++ ou Java. O Scratch, por sua vez, utiliza uma interface gráfica intuitiva, onde blocos de comando são encaixados para criar animações, jogos e histórias interativas. Essa combinação garante que você desenvolva o raciocínio lógico de forma eficaz e divertida, preparando-o para migrar para linguagens de programação textuais com mais confiança.

A Importância do Certificado de 40 Horas para Atividades Complementares
Para estudantes universitários, o certificado de um curso de 40 horas assume um papel estratégico. Muitas instituições de ensino superior exigem que os alunos cumpram uma carga horária de atividades complementares para a integralização do curso de graduação. Cursos de algoritmo, especialmente aqueles com certificado válido e reconhecido, como os amparados pela Lei nº 9.394/96, são uma excelente maneira de atender a essa exigência. Eles não apenas somam horas, mas também agregam conhecimento relevante para a formação profissional.
Obter um certificado de 40 horas em algoritmo em 2026 é uma forma de comprovar seu interesse e iniciativa em áreas de alta demanda no mercado de trabalho. Ele demonstra que você dedicou tempo para aprender fundamentos essenciais, o que pode ser um diferencial em seu currículo. Vamos combinar, ter algo concreto para apresentar, que valide seu aprendizado e esforço, é sempre vantajoso, seja para a faculdade ou para futuras oportunidades de emprego. É a prova de que você investiu em seu desenvolvimento.

Outras Opções de Cursos de Algoritmos Gratuitos (iEstudar, UP Cursos Grátis)
Além do renomado Curso em Vídeo, o cenário de 2026 oferece outras alternativas gratuitas de qualidade para quem busca um curso de algoritmo de 40 horas. O curso online gratuito de Algoritmo do iEstudar, por exemplo, oferece 40 horas de conteúdo e avaliação, sendo uma opção sólida para quem busca flexibilidade. Da mesma forma, o curso de Algoritmo com certificado opcional da UP Cursos Grátis também disponibiliza 40 horas de aprendizado, com a vantagem de oferecer um certificado com validade legal, amparado pela Lei nº 9.394/96, para quem desejar. Essas opções democratizam ainda mais o acesso ao conhecimento fundamental em lógica de programação.
Esses cursos gratuitos são ideais para quem está começando e quer experimentar a área sem investimento financeiro inicial. Eles fornecem uma introdução aos conceitos essenciais, permitindo que você avalie seu interesse e aptidão antes de se aprofundar em cursos pagos ou certificações mais avançadas. Fica tranquila, a oferta de conteúdo gratuito de qualidade tem crescido, tornando o aprendizado mais acessível a todos que buscam se qualificar.

Plataformas com Cursos Complementares: Udemy e Impacta
Para quem busca ir além do básico ou precisa de opções mais específicas, plataformas como a Udemy e a Impacta oferecem uma vasta gama de cursos de lógica de programação e algoritmos. Na Udemy, você encontra desde cursos introdutórios, ideais para quem está dando os primeiros passos, até opções avançadas que exploram a aplicação de algoritmos em linguagens como Python, Java e C++. A flexibilidade de horários e o acesso vitalício a muitos cursos são grandes atrativos.
A Impacta, por sua vez, é conhecida por sua abordagem mais focada em fundamentos de processamento de dados e lógica computacional, muitas vezes com um viés voltado para o mercado profissional. Seus cursos de introdução à lógica de programação são excelentes para quem deseja uma base teórica e prática robusta. Embora muitas vezes sejam pagos, o investimento pode valer a pena pela qualidade do conteúdo e pelo reconhecimento da instituição no mercado de tecnologia.

Como o Curso de Algoritmos Prepara para Java, Python e Outras Linguagens
A essência de um curso de algoritmos de 40 horas é justamente fornecer a base lógica indispensável para aprender qualquer linguagem de programação. Linguagens como Java, Python, C++, JavaScript, entre outras, todas seguem os mesmos princípios de lógica: sequência, seleção, iteração, estruturas de dados. Ao dominar esses conceitos através de pseudocódigo ou ferramentas visuais, você desenvolve um raciocínio que facilita a transição para a sintaxe específica de cada linguagem. Pois é, aprender a pensar como um programador é o primeiro e mais importante passo.
Por exemplo, quando você aprende a usar um loop `FOR` ou `WHILE` em pseudocódigo, a adaptação para um `for` em Python ou um `while` em Java se torna intuitiva. O mesmo vale para condicionais `IF-ELSE`. O curso de algoritmo ensina a
Dicas Extras
- Mantenha a consistência: Estude um pouco todo dia, mesmo que sejam 30 minutos. A repetição é chave para fixar a lógica.
- Pratique com desafios: Use plataformas como o LeetCode ou HackerRank para resolver problemas de programação. Comece pelos mais fáceis.
- Revise o básico: Não pule os fundamentos. Entender bem os conceitos de algoritmo e lógica de programação facilita muito o aprendizado de novas linguagens.
- Busque comunidades: Participe de fóruns e grupos de estudo. Trocar ideias com outros aprendizes acelera o desenvolvimento.
- Explore ferramentas: Além do Visualg, experimente outras ferramentas de pseudocódigo ou fluxogramas para visualizar seus algoritmos.
Dúvidas Frequentes
O que é o algoritmo de 40 horas?
O algoritmo de 40 horas refere-se a um curso com essa carga horária, geralmente focado em introdução à lógica de programação. É muito procurado por estudantes universitários para cumprir atividades complementares.
Preciso pagar para fazer um curso de algoritmo de 40 horas?
Não necessariamente. Existem ótimas opções de curso de algoritmo 40 horas gratuito, como os oferecidos pelo Curso em Vídeo e iEstudar. A certificação pode ser opcional ou paga.
Como usar o certificado de 40 horas em atividades complementares?
O certificado de 40 horas, quando emitido por instituições idôneas e amparado pela Lei nº 9.394/96, é aceito por muitas faculdades para validar horas de atividades complementares. Verifique as regras da sua instituição de ensino.
Qual a diferença entre algoritmo e lógica de programação?
A lógica de programação é o raciocínio por trás da solução de um problema, enquanto o algoritmo é a sequência de passos definidos para executar essa solução. Um curso de algoritmo de 40 horas com certificado geralmente aborda ambos os temas.
Prepare-se para o Futuro da Programação
Dominar os conceitos de algoritmos e lógica de programação com um curso de 40 horas é um passo sólido para quem deseja ingressar na área de tecnologia. Lembre-se que o aprendizado é contínuo. Considere explorar os primeiros passos em lógica de programação usando ferramentas como Visualg e Scratch, e, após consolidar seu conhecimento, pense em quais linguagens de programação para iniciantes você gostaria de se aprofundar. O caminho é desafiador, mas muito recompensador.

