Você já se pegou pensando em como os dados em seu computador, aplicativo ou até mesmo naquela lista enorme de contatos se organizam tão rápido? Por trás dessa mágica está o **algoritmo de ordenação**. Imagine a confusão se tudo estivesse misturado! Pois é, a gente sabe que lidar com um volume crescente de informações pode ser um desafio, mas a boa notícia é que dominar os principais métodos de ordenação, que vamos explorar a partir de 2026, vai descomplicar essa jornada, garantindo que seus dados estejam sempre no lugar certo, otimizando qualquer tarefa.
“A complexidade de tempo do Bubble Sort é O(n²), o que o torna ineficiente para grandes volumes de dados, enquanto o Merge Sort e o Quick Sort possuem complexidade O(n log n).”
Como um algoritmo de ordenação realmente arruma a casa digital?
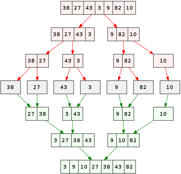
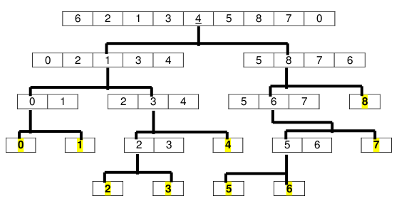
Basicamente, um algoritmo de ordenação é a receita para colocar uma lista de itens em uma ordem específica. Pense nisso como arrumar seus livros por ordem alfabética ou números de 0 a 10. Isso torna tudo mais fácil de achar depois.
Essa organização é crucial para a eficiência. Sem ela, buscar uma informação específica seria como procurar uma agulha num palheiro digital.
Simplificando, a função principal é pegar dados bagunçados e deixá-los perfeitamente alinhados, seja em ordem crescente, decrescente ou alfabética.
Dicas de Ouro para Você Dominar os Algoritmos de Ordenação
Olha, já passei por muitas situações onde a performance de um código dependia diretamente da escolha certa do algoritmo de ordenação. Por isso, tenho algumas dicas práticas:
- Comece Simples: Se você está aprendendo, comece com Bubble Sort e Insertion Sort. Eles são ótimos para entender a lógica fundamental da ordenação. Não se preocupe tanto com a eficiência nesse estágio.
- Volume é Rei: Para volumes muito grandes de dados, Quick Sort e Merge Sort são seus melhores amigos. Eles escalam muito melhor. Eu sempre prefiro Quick Sort quando a velocidade bruta é o mais importante e a estabilidade não é crucial.
- Dados Quase Ordenados? Se você sabe que sua lista já está quase certa, Insertion Sort pode ser surpreendentemente rápido. Em alguns cenários específicos, ele bate até algoritmos mais complexos. É um truque que vale a pena ter na manga.
- Memória é um Fator: Lembre-se que Merge Sort, por exemplo, pode precisar de espaço extra para as cópias. Se a memória for um gargalo, Heap Sort ou até mesmo Quick Sort (com otimizações) podem ser mais adequados.
- Estabilidade Conta: Precisa que elementos com chaves iguais mantenham sua ordem original? Então Merge Sort é a pedida certa. Isso é super importante em algumas aplicações financeiras ou de banco de dados.
FAQ: Perguntas Frequentes sobre Ordenação
Vamos tirar algumas dúvidas que sempre surgem:
- Qual o algoritmo mais rápido?
- Na prática, Quick Sort costuma ser o mais rápido para a maioria dos casos gerais. No entanto, o Merge Sort tem uma garantia de tempo de execução (O(n log n)), enquanto o pior caso do Quick Sort pode ser O(n²), embora raramente aconteça com implementações boas.
- Bubble Sort é inútil?
- Não, de jeito nenhum! Para fins didáticos, ele é excelente. E para listas muito pequenas, com pouquíssimos elementos, a diferença de performance é insignificante e sua simplicidade é uma vantagem.
- Quando usar Heap Sort?
- Heap Sort é uma ótima opção quando você precisa de um desempenho garantido de O(n log n) e quer fazer a ordenação in-place (sem usar muita memória extra). É menos comum no dia a dia do programador iniciante, mas muito poderoso.
- O que significa ‘estável’?
- Um algoritmo de ordenação é estável se ele mantém a ordem relativa dos elementos que têm valores iguais. Imagina que você está ordenando uma lista de pessoas por idade e duas pessoas têm a mesma idade. Se o algoritmo for estável, a ordem original delas será preservada. Merge Sort é um exemplo clássico de algoritmo estável.
Conclusão: A Escolha Certa Transforma seu Código
Vamos combinar, entender os algoritmos de ordenação não é só para tirar nota boa em prova. É sobre otimizar seu código, fazer ele rodar mais rápido e consumir menos recursos. Cada algoritmo tem seu momento de brilhar. A gente não usa uma chave de boca para apertar um parafuso. Da mesma forma, escolher o algoritmo certo para a tarefa certa faz toda a diferença no desempenho e na eficiência do seu sistema.
Pense na sua aplicação: qual o volume de dados? A memória é um problema? A estabilidade é crucial? Respondendo a essas perguntas, você vai encontrar o algoritmo perfeito. Dominar essas ferramentas é um passo gigante para se tornar um desenvolvedor mais completo e eficiente. Fica tranquila, com a prática, essa escolha vai ficar cada vez mais intuitiva!

